科研进展
《JIPB》上发表盖钧镒院士团队“ConstitutionandfunctionofintergenicgenomeregionsincultivatedversusannualwildsoybeaninChina”
发布人: 发布日期: 2026-04-13 浏览次数:
大豆(Glycinemax(L.)Merr.)原产于中国,是我国重要的粮、油、饲兼用作物。在大豆基因组研究中,研究者多将重心聚焦于编码基因,却忽视了基因间区(Intergenicregion)的功能与价值。基因间区是指位于两个编码基因之间的DNA序列,它占大豆基因组近80%的比例,其上包含多种调控元件,如启动子、增强子、沉默子等。这些元件通过调控靶基因的表达在大豆生物胁迫响应、生长发育调控以及适应环境变化等方面发挥着重要作用。因此,探究基因间区的结构与功能,厘清其与基因在进化特征上的差异与关联,揭示基因间区对基因表达的调控模式,对于深入阐明大豆基因组的结构与功能网络、全面解析复杂性状遗传体系,具有重要的理论意义与科学价值。
近日,南京农业大学盖钧镒院士团队在JIPB上发表题为“ConstitutionandfunctionofintergenicgenomeregionsincultivatedversusannualwildsoybeaninChina”的研究论文(https://doi.org/10.1111/jipb.70223),提出数量性状基因体系解析全基因组关联分析的新方法。
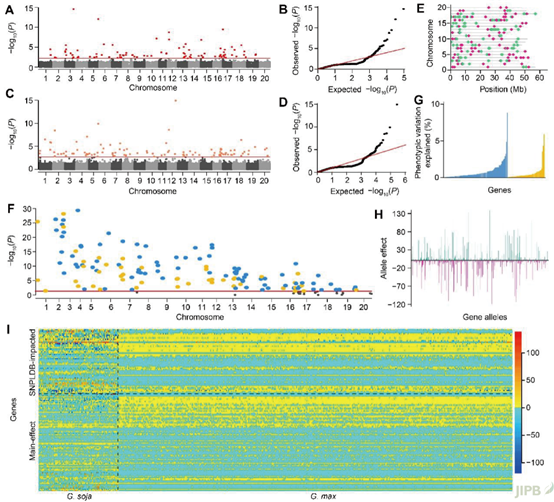
该研究以750份中国大豆代表性种质(CSGP)为试验材料,利用重测序技术获取274万余个高质量SNP标记。进一步,研究首先基于大豆参考基因组(Wm82.a2.v1)结构注释信息构建了基因区段(Geneblock)和基因间区的SNP连锁不平衡区段(SNPLDB)。基于染色体区段划分结果,研究解析了基因区与基因间区在遗传多样性、LD衰减速率及驯化演化模式上呈现明显差异,这一差异反映二者受选择的程度与方向上存在不同(图1)。

图1基因区和基因间区遗传多样性比较及驯化中gene/SNPLDB上等位基因/单倍型变化
为全面挖掘大豆种质资源群体数量性状遗传体系,研究创新性提出three-caseRTM-GWAS定位策略,该策略以前期已发表的限制性两阶段多位点多等位基因全基因组关联分析方法(RTM-GWAS)为基础,整合自主开发的基于复等位基因标记的双位点互作全基因组关联分析模型(two-locusinteractionGWASmodel),以大豆始花期(DTF)性状遗传体系的解析为例,成功挖掘出129个与始花期显著关联的基因,总表型变异解释率达98.87%。其中包括82个主效应基因和47个受34个基因间区位点(SNPLDB)调控的基因(图2)。
图2基于Three-caseRTM-GWAS对大豆始花期性状的遗传解析
进一步通过双荧光素酶报告系统,在大豆原生质体和本氏烟草叶片中验证了SNPLDB对其靶基因的调控效应,证实基因间区的SNPLDB可作为增强子正向促进靶基因表达(图3)。

图3两对gene-SNPLDB互作对的功能验证
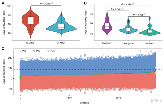
进一步的研究表明,野生大豆驯化为栽培大豆的过程中,始花期基因所包含的大效应正效应等位基因被大量淘汰,是栽培大豆花期显著缩短的主要原因。同时,大豆始花期对南北纬度的适应性,由不同亚群间始花期基因-等位基因的定向淘汰与新生共同驱动,且不同生态区材料间存在不同的始花期基因-等位基因的选择模式。最后,该研究基于大豆始花期基因-等位基因遗传体系模拟筛选的早花育种优异杂交组合,可为大豆不同生态区早花育种提供了精准的杂交组合选择依据(图4)。该研究以全面解析大豆数量性状的遗传体系为目标,填补了大豆基因间区功能研究的空白,为大豆分子育种提供了全新思路与技术支撑。

图4群体间的始花期变异与重组潜力
南京农业大学农学院博士研究生郝晓帅为论文第一作者,南京农业大学农学院盖钧镒院士和贺建波老师为共同通讯作者。该研究得到了国家重点研发计划、生物育种钟山实验室、农业农村部现代农业产业技术体系专项以及南京农业大学三亚研究院的资助。

