科研进展
《Plant Biotechnology Journal》发表郭旺珍教授团队“A natural LTR retrotransposon insertion in the promoter of GhNAC140-Dt boosts cotton lint yield”
发布人: 发布日期: 2026-03-19 浏览次数:
近日,Plant Biotechnology Journal杂志在线发表了由南京农业大学棉花遗传与种质创新利用团队研究完成的“A natural LTR retrotransposon insertion in the promoter of GhNAC140-Dt boosts cotton lint yield”论文。该研究在陆地棉中发现一个LTR-Copia型逆转座子插入到GhNAC140-Dt基因的启动子区。自然群体关联分析表明该插入事件与棉花衣分产量提高显著相关。机制研究表明,该逆转座子长末端重复序列中的一个60bp核心顺式元件能够特异性招募转录因子GhMYB46,大幅提升GhNAC140-Dt表达。GhNAC140-Dt的过表达进一步上调纤维素合成相关基因的表达,促进纤维次生细胞壁增厚和纤维素沉积,最终显著增加衣分产量。群体进化分析揭示,该逆转座子插入事件从陆地棉半野生种到栽培棉种的驯化进程中大规模出现,并在现代陆地棉栽培品种中固定率超过80%。表明其是棉花驯化改良进程中,为实现高产育种而被人工选择的分子印记。该工作首次在作物中报道了一个LTR逆转座子在驯化过程中通过引入顺式作用元件调控下游基因表达促进产量提高的机制,加深了对“转座子驱动产量进化”这一驯化规律的理解,也为棉花高产育种提供了基因资源和分子标记。

转座元件(Transposable Elements, TEs)曾被视作基因组的“垃圾”或“自私”DNA (Doolittle and Sapienza, 1980; Orgel and Crick, 1980)。然而,日益增多的证据表明,TEs是驱动基因组进化、驯化及物种适应性的核心力量,它们可通过插入基因调控区域,成为新的启动子或增强子,从而重塑基因表达网络(Rebollo et al., 2012)。其中,长末端重复(LTR)逆转录转座子因其LTR序列中富含转录调控元件,在介导物种驯化或增强物种适应性中尤为突出(Feschotte, 2008)。在血橙中,一个Copia型LTR逆转录转座子插入Ruby基因上游,赋予了果实特异的花青素积累特性(Butelli et al., 2012);在水稻中,转座子插入激活了抗病基因Pit的表达(Hayashi and Yoshida, 2009);在玉米中,Hopscotch逆转座子作为增强子促进tb1基因表达,进而影响了关键的驯化性状(Studer et al., 2011)。全基因组研究进一步揭示了LTR逆转座子插入与水稻粒宽、番茄果重等驯化性状间的广泛关联,凸显了其作为作物进化普遍机制的重要性(Akakpo et al., 2020; Alseekh et al., 2020)。尽管这些报道对理解TEs功能颇具启发性,但关于TEs(特别是其特定序列模块)如何精确招募宿主转录因子以激活下游基因,从而直接调控重要农艺性状的分子机制,仍缺乏深入和清晰的阐释。
棉花是世界性重要的经济作物。衣分是棉花产量构成的关键因子。本研究发现,一个LTR逆转座子插入陆地棉GhNAC140-Dt基因启动子,通过其LTR中的一个60bp核心模块特异性招募转录因子GhMYB46,从而显著增强该基因表达。GhNAC140-Dt作为上游调控因子,直接激活纤维素合成酶基因GhCESA4等下游靶标,促进纤维次生细胞壁增厚与纤维素沉积,最终提高棉纤维衣分产量。研究进一步发现该转座子插入事件在棉花从半野生种到栽培种的驯化过程中被强烈选择并固定,为“转座子驱动作物产量性状进化”提供了直接的分子证据。全文主要研究结果如下:
1. GhNAC140-Dt基因启动子区LTR转座子插入与棉花高衣分性状显著关联
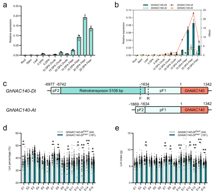
本研究发现一个NAC转录因子GhNAC140在棉花纤维发育,特别是次生细胞壁增厚阶段(开花后15-25天)高表达(图1a)。研究其亚组表达特征进一步发现,在四倍体陆地棉中,其Dt亚基因组同源基因GhNAC140-Dt的表达显著高于At亚基因组同源基因GhNAC140-At(图1b)。序列分析发现,在陆地棉遗传标准系TM-1中,GhNAC140-Dt启动子区存在一个5108bp的插入,经鉴定为Ty1/Copia型LTR逆转座子(图1c)。为探究此插入事件的普遍性,研究团队开发了特异性分子标记,在一个包含225份陆地棉种质的自然群体中进行检测。结果显示,该群体中存在两个单倍型:携带该转座子插入的GhNAC140-DtHap1(181份材料)和不携带该转座子插入的GhNAC140-DtHap2(44份材料)。利用该群体在15个不同环境下的表型数据进行关联分析,发现携带该转座子插入的Hap1单倍型与显著增加的衣分和衣指相关,且这种关联在多个环境中稳定存在(图1d、1e)。上述研究表明,GhNAC140-Dt启动子区的这一LTR逆转录转座子插入在棉花产量形成中具有重要作用。

图1 GhNAC140-Dt启动子区LTR转座子插入与棉花衣分和衣指增加显著相关
2. LTR序列特异性招募转录因子GhMYB46大幅提升GhNAC140-Dt基因表达
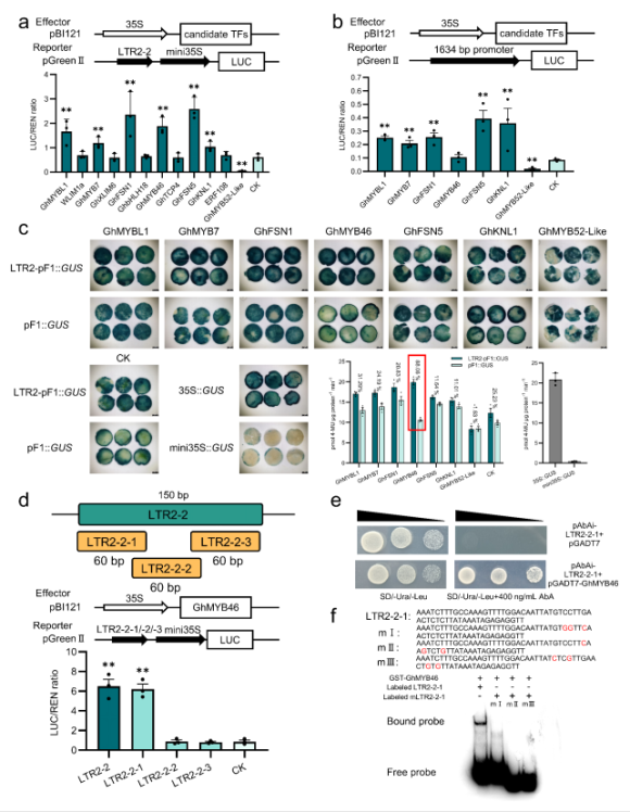
为验证转座子插入对基因表达的直接影响,研究者克隆了GhNAC140-Dt的两种启动子片段:包含全长5108bp转座子的6977bp片段以及不包含转座子的1634 bp片段,同时克隆了GhNAC140-At的1869 bp启动子片段。通过棉纤维瞬时转化系统进行GUS报告基因检测发现,由P6977驱动的GUS表达强度显著高于P1634和P1869,而后两者活性无显著差异,证明了该逆转座子插入具有增强下游基因表达的活性。对该转座子的结构分析显示,其两端各有一个459bp的长末端重复序列(LTR1和LTR2),两者序列高度同源。功能实验表明,单独的LTR2序列足以产生与全长转座子相当的转录增强活性。为进一步精确定位功能区域,将LTR2截短为4个重叠的150bp片段,发现仅LTR2-2片段能强效激活报告基因表达。表明LTR2内部一个150bp的区域(LTR2-2)是负责转录激活功能的关键增强子。为阐明LTR2-2片段增强转录的机制,研究进一步鉴定了与之结合的反式作用因子。通过双荧光素酶报告系统筛选与次生细胞壁发育相关的候选转录因子,发现GhMYB46等6个转录因子能显著激活由LTR2-2驱动的报告基因,而GhMYB52-Like则起抑制作用(图2a)。研究发现,当使用不含LTR的原始GhNAC140-Dt启动子(P1634)进行相同实验时,GhMYB46失去了激活能力,而其他5个激活因子仍能结合并激活(图2b)。这证明GhMYB46是被LTR2-2特异性招募的转录因子,其结合依赖于转座子序列的引入。进一步的GUS活性比较实验证实,GhMYB46对“LTR+天然启动子”复合体的转录驱动作用最为关键(图2c)。将150bp的LTR2-2截短为三个重叠的60bp片段,发现GhMYB46特异性地结合其中的LTR2-2-1片段(图2d)。酵母单杂交和电泳迁移率实验均验证了GhMYB46与LTR2-2-1片段的直接、特异性结合(图2e、2f)。研究揭示了一个清晰的分子通路:LTR转座子插入带来的一个60bp核心顺式调控模块,通过特异性招募转录激活因子GhMYB46,显著提升了下游GhNAC140-Dt基因的表达。

图2 一个60bp的核心顺式作用元件特异招募GhMYB46激活下游基因表达
3. 过表达GhNAC140-Dt提高棉花纤维衣分产量
GhNAC140-Dt定位于细胞核(图3a)。为探究GhNAC140-Dt的功能,研究创建了该基因的过表达和RNA干扰转基因棉花株系(图3b)。田间表型鉴定表明,与野生型相比,GhNAC140-Dt过表达株系的衣分和衣指显著增加,而RNAi株系则降低(图3c、3d)。在细胞学水平上,透射电镜显示过表达株系在开花后20天及成熟纤维的次生细胞壁厚度显著增加,纤维素含量也相应升高;RNAi株系则呈现相反表型(图3e-h)。这证实了GhNAC140-Dt通过促进纤维素沉积和细胞壁增厚显著提升衣分产量。

图3 过表达GhNAC140-Dt通过促进纤维次生细胞壁增厚进而提高棉花衣分
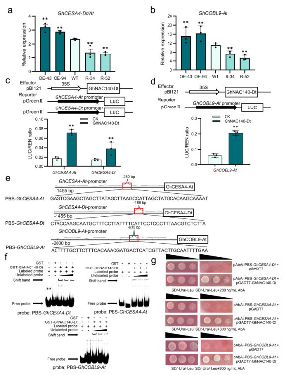
4. GhNAC140-Dt直接调控GhCESA4-At/Dt和GhCOBL9-At表达促进细胞壁组分合成
通过整合过表达和RNAi株系的转录组数据分析以及GhNAC140-Dt蛋白的DNA亲和纯化测序(DAP-seq),研究揭示了该转录因子的直接下游靶基因。多组学数据交叉鉴定出三个共同靶点:编码纤维素合酶的GhCESA4-Dt和GhCESA4-At,以及编码COBRA-like蛋白的GhCOBL9-At。这些基因在过表达株系中上调,在RNAi株系中下调(图4a,4b)。双荧光素酶报告实验、电泳迁移率实验和酵母单杂交实验均证实,GhNAC140-Dt能直接结合这些靶基因的启动子并激活其转录(图4c-g)。表明GhNAC140-Dt能够直接与GhCESA4-Dt、GhCESA44-At和GhCOBL9-At的启动子结合,从而调控这些基因的表达。

图4 GhNAC140-Dt直接结合并激活GhCESA4-At/Dt和GhCOBL9-At基因启动子
5. LTR转座子插入在棉花驯化改良进程中受到强烈的正向人工选择
进化分析显示,这一转座子插入事件在棉花二倍体祖先(AA和DD)、野生四倍体棉种中均不存在。它在陆地棉半野生种系中出现,并在latifolium和punctatum高频分布。这一优异等位变异在现代栽培陆地棉品种中进一步固定,其频率超过80%,表现出明显的驯化选择信号(图5a)。选择性清除分析表明,该区域在从陆地棉半野生种到地方品种,再到现代品种的过程中,经历了连续的人工选择,遗传分化指数(Fst)增高,而核苷酸多样性(π)降低。对中国不同棉花种植生态区305个陆地棉推广品种的转座子插入分析表明,这一有利单倍型(Hap1)已在各主产区的推广品种中被广泛选择和固定(图5b)。上述推广品种按照在中国审定年份分析也表明GhNAC140-DtHap1的比例在不同育种年份间均很高(图5c)。研究表明该LTR逆转座子插入事件是棉花驯化与改良过程中为实现高产育种而被强烈正向选择的分子标记,为“转座子驱动作物产量进化”提供了直接的分子证据。

图5 GhNAC140-Dt启动子区域逆转座子插入事件在棉花驯化与育种中的选择利用
南京农业大学农学院博士研究生于羽嘉和尚小光副教授为该研究的共同第一作者,郭旺珍教授为通讯作者。朱国忠副教授、王海棠副研究员,钟山青年研究员李维希博士,在读硕士研究生韩旭、博士研究生谭勇琳和已毕业研究生朱丽杰硕士、何庆飞博士等参与了部分研究工作。该研究得到国家重点研发计划、农业生物育种国家科技重大专项、国家自然科学基金、海南省三亚崖州湾科技城联合项目和省部共建现代作物生产协同创新中心等项目资助。
论文链接:https://onlinelibrary.wiley.com/doi/10.1111/pbi.70639
- 上一篇: 《International Journal of Applied Earth Observation and Geoinformation》发表智慧农业创新团队“Accurate estimation of grain number per panicle in winter wheat by synergistic use of UAV imagery and meteorological data “
- 下一篇: 《PNAS》在线发表万建民院士团队“D-amino acid aminotransferase1 regulates grain chalkiness in rice by modulating endoplasmic reticulum stress response”
