科研进展
《Plant Biotechnology Journal》上发表万建民院士与王春明教授团队“An Elite Haplotype of Nitrogen-Use-Efficiency Gene LHT5 Enhances Salt Tolerance in Rice”
发布人: 发布日期: 2026-02-07 浏览次数:
2026年2月6日,南京农业大学万建民院士与王春明教授团队在国际知名学术期刊《Plant Biotechnology Journal》上发表了题为“An Elite Haplotype of Nitrogen-Use-Efficiency Gene LHT5 Enhances Salt Tolerance in Rice”的研究论文,通过全基因组关联分析(GWAS)鉴定到一个关键的氨基酸转运蛋白基因 OsLHT5,揭示了其通过调节氨基酸的积累,同时提升水稻氮肥利用效率(NUE)与耐盐性的双重调控机制。研究进一步发现了一个在编码区具有30bp缺失的优异单倍型 LHT5HapA,该变异显著增强了氨基酸的转运能力。这一发现不仅阐明了植物营养代谢与逆境适应协同调节的新路径,也为选育高产、耐盐的“气候韧性”水稻新品种提供了极其宝贵的基因资源。

水稻是全球最重要的粮食作物之一,其产量和品质直接关系到粮食安全和农业可持续发展。然而,土壤盐渍化是制约水稻生产的主要非生物胁迫因素之一,盐胁迫不仅会破坏水稻细胞的离子平衡和渗透稳态,还会导致土壤养分有效性下降,显著降低水稻的氮利用效率(NUE),形成“盐胁迫+营养匮乏”的双重困境,严重抑制水稻生长发育并造成产量损失。氮是水稻生长发育所需的核心宏量元素,根系吸收的无机氮需同化形成氨基酸,才能作为氮素长距离转运的主要形式,为植株各器官发育提供支撑,同时氨基酸积累也是植物应对逆境胁迫的重要策略。氨基酸转运蛋白(AAT)家族中的LHT,已被证实参与植物氨基酸吸收和体内转运,调控氮利用效率,但该基因家族在水稻耐盐性调控中的作用及分子机制,目前仍处于未知状态,这也成为解析水稻氮利用效率与耐盐性协同调控的关键科学缺口。
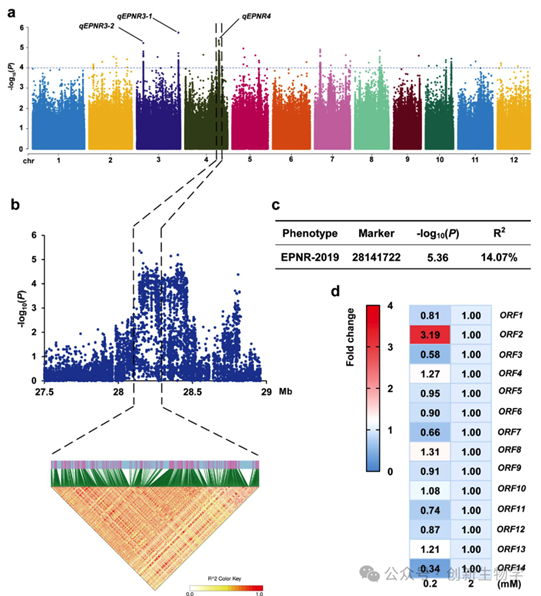
研究团队首先开展了OsLHT5的鉴定与功能分析,为明确该基因的基本特性和功能奠定基础。团队选取3000份水稻基因组计划中的175个核心品种,在高氮和低氮田间条件下测定了水稻株高比(PHR)和有效穗数比(EPNR)这两个氮利用效率相关性状,利用3073537个单核苷酸多态性(SNPs)进行GWAS分析,最终定位到4号染色体上一个与EPNR显著相关的主效QTL(qEPNR4)。通过分析该QTL连锁不平衡(LD)区块内14个开放阅读框(ORF)的低氮诱导表达模式,发现ORF2在低氮条件下显著上调表达,且该ORF编码赖氨酸-组氨酸型转运蛋白5(OsLHT5),与已知的OsLHT1高度同源并含有LHT家族保守结构域,推测其具有相似的氨基酸转运功能。实时荧光定量PCR(qPCR)分析显示,OsLHT5在水稻根、叶片和花后穗中高表达,亚细胞定位实验进一步证实,OsLHT5主要定位于细胞质膜,提示其可能参与细胞膜上的氨基酸转运过程。

4号染色体上OsLHT5基因的全基因组关联分析(GWAS)和鉴定
为验证OsLHT5对氮利用效率的调控作用,研究团队利用CRISPR/Cas9技术在日本晴背景下构建了OsLHT5敲除株系(LHT5-KO),田间表型分析显示,与野生型相比,LHT5-KO株系在高氮和低氮条件下的有效穗数、有效穗数比、单株籽粒产量和氮利用效率均显著降低;水培实验也表明,在高氮和低氮条件下,LHT5-KO幼苗的鲜重、干重和氮积累量均低于野生型。进一步的氨基酸含量测定显示,LHT5-KO株系幼苗地上部的单个氨基酸和总氨基酸浓度均显著下降,其中高氮条件下苏氨酸含量下降幅度最大,低氮条件下甘氨酸含量下降最显著,表明OsLHT5能够调控多种氨基酸的积累,尤其对中性氨基酸的影响更为明显,进而正向调控水稻氮利用效率。

OsLHT5正向调控水稻氨基酸含量和氮素利用效率 (NUE)
序列分析显示,OsLHT5编码区存在9个SNPs和2个插入缺失(indels),根据编码区的错义SNPs和indels,可将OsLHT5分为3种单倍型(LHT5HapA、LHT5HapB、LHT5HapC)。表型分析表明,LHT5HapA是精英单倍型,其对应的水稻品种有效穗数比和有效穗数显著高于LHT5HapB和LHT5HapC。通过预测OsLHT5的跨膜结构和三维结构,发现编码区的12bp indel、30bp indel以及+194G→A替换突变会改变OsLHT5的蛋白三维结构。为验证不同单倍型的功能差异,团队构建了3种单倍型的过表达株系,氨基酸含量测定显示,LHT5HapA-OE株系的单个氨基酸浓度显著高于野生型和其他两种单倍型过表达株系;水培和田间实验进一步证实,在高氮和低氮条件下,LHT5HapA-OE株系的干重、总氮含量、氨基酸含量、有效穗数和单株产量均显著优于其他株系,表明LHT5HapA的序列变异能够增强氨基酸转运能力,进而提升水稻氮利用效率和产量。

OsLHT5的精英单倍型与较高的 EPNR 值和氨基酸含量相关
考虑到脯氨酸是植物耐盐性的关键调控因子,研究团队进一步探究了OsLHT5与水稻耐盐性的关联。团队将野生型和3种单倍型过表达株系的幼苗进行NaCl盐胁迫处理,10天后观察到LHT5HapA-OE株系的存活率和地上部鲜重比显著高于野生型和其他两种单倍型过表达株系。氨基酸含量测定显示,盐胁迫下LHT5HapA-OE株系的脯氨酸含量显著升高,而脯氨酸合成的关键基因OsP5CS1和OsP5CS2的表达分析表明,LHT5HapA-OE株系中这两个基因的相对表达量显著高于其他株系,无论是正常条件还是盐胁迫条件下均表现出相同的趋势。这些结果表明,LHT5HapA通过促进脯氨酸积累,进而增强水稻的耐盐性。

OsLHT5通过提高脯氨酸水平来增强耐盐性
为明确LHT5HapA发挥优势功能的关键变异位点,研究团队进一步验证了30bp缺失和单碱基替换的功能,发现LHT5HapA中的30bp缺失是赋予水稻更高氮利用效率和耐盐性的关键。通过构建过表达株系水培实验显示,在高氮和低氮条件下,LHT5³⁰ᵇᵖ-OE株系的干重、鲜重和总氮含量均显著高于野生型和LHT5ᴳ⁻ᴬ-OE株系;盐胁迫实验也表明,LHT5³⁰ᵇᵖ-OE株系的存活率、鲜重、地上部鲜重比和脯氨酸含量均优于其他两种株系。这些结果表明, LHT5 HapA编码序列中的30 bp缺失是导致氮利用效率(NUE)提高和耐盐性增强的主要致病变异。

LHT5HapA中30bp缺失和GA替换的差异
综上,研究团队提出了OsLHT5调控水稻氮利用效率和耐盐性的核心分子模型:OsLHT5定位于细胞质膜,通过介导氨基酸转运调控水稻体内氨基酸积累,进而影响氮利用效率和产量;其精英单倍型LHT5HapA因编码区存在30bp缺失,显著增强了氨基酸转运能力,一方面促进多种氨基酸积累,提升水稻氮利用效率,增加有效穗数和籽粒产量,另一方面通过上调脯氨酸合成关键基因OsP5CS1和OsP5CS2的表达,促进脯氨酸积累,增强水稻耐盐性。研究填补了LHT基因家族与水稻耐盐性关联的研究空白,首次建立了氨基酸转运与水稻氮利用效率、耐盐性协同调控的分子框架,打破了以往对植物营养利用与逆境耐受独立调控的认知,丰富了水稻耐盐性和氮利用效率的分子调控网络。
