科研进展
《Plant Phenomics》发表了姜东教授团队“Combining RGB Imaging with a Two-stage Deep Learning Method to Reveal Genetic Variation of Wheat Sprouting Traits”
发布人: 发布日期: 2026-02-26 浏览次数:

研究背景
出苗率与出苗均匀性是评价小麦种子活力和播种质量的核心指标,直接影响单位面积穗数和资源竞争效率,最终决定产量潜力。然而,传统的评估方法主要依赖人工目测计数和主观判断,存在效率低下、通量有限、主观性强等痛点,难以满足现代育种和大规模田间表型精准鉴定的需求。与此同时,尽管高通量植物表型技术与深度学习已在作物研究中广泛应用,但现有研究多聚焦于小麦生长中后期(如抽穗、灌浆期),针对苗期出苗动态,尤其是单株幼苗级别的精准监测与均匀度量化研究相对较少。此外,将获取的出苗表型数据与基因组学数据结合,挖掘控制出苗质量的“基因开关”,更是一个待解的谜题。
近日,南京农业大学姜东教授团队与河南大学宋纯鹏教授团队在植物表型领域知名SCI期刊《Plant Phenomics》联合发表了题为“Combining RGB Imaging with a Two-stage Deep Learning Method to Reveal Genetic Variation of Wheat Sprouting Traits”的研究文章。该研究创新性地将RGB成像技术与两阶段深度学习算法(WS-YOLO)相结合,提出了小麦出苗率与出苗均匀性的新计算方式,不仅实现了出苗率与出苗均匀性的高通量、精准化田间监测解析,还定位到了调控相关性状的关键遗传位点,为小麦优质高效育种提供了全新的技术方案和种质资源参考。
研究内容
两阶段算法,实现从“看到”到“看清”的跨越
第一阶段:精准定位(Detection)— “找到每一棵苗”研究以YOLOv8为基线模型,进行了三项关键改进:引入双向特征金字塔网络(BiFPN):增强网络对不同尺度幼苗特征的信息融合能力。新增高分辨率小目标检测层:专门针对微小的幼苗目标,大幅减少漏检。采用大尺寸图像输入:保留更多细节,进一步提升小目标检测精度。改进后的新模型(WS-YOLO-Detect)对小麦幼苗的检测精度(AP@0.5)提升至 0.93,每张图片分析时间小于0.2秒。
第二阶段:实例分割(Segmentation)— “看清每一片叶”研究以YOLO11为基线,用更轻量、更快速的FasterNet 模块替换原有结构,在保证分割精度的前提下,将模型处理速度提升近一倍,模型体积压缩了24%。改进后的新模型(WS-YOLO-Segment)能够精确分割出每株幼苗的叶片,并计算其相对叶面积(RLA)。
创新出苗评价方法:研究创新性地利用每株幼苗的RLA,构建了一个融合标准差、变异系数和信息熵的综合均匀度指数,实现了对品种间出苗均匀度的客观、高效量化。通过“检测+分割”的两步走策略,该算法不仅准确计算了出苗率(与人工测量结果相关性R²达 0.914),更实现了对出苗均匀度的精准定量评价。



算法应用:鉴定优异种质,揭示遗传密钥
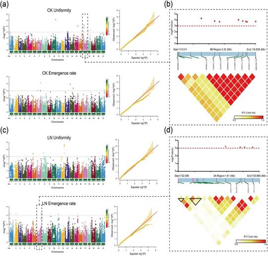
研究团队在新疆图木舒克地区开展了大规模田间试验,利用这套高效精准的出苗表型分析算法,该研究对420个小麦品种在两种氮水平下的出苗表现进行了系统评估。在优异种质筛选方面,通过聚类分析,成功鉴定出在多种氮处理下均表现稳定、兼具高出苗率与高出苗均匀度的优良小麦材料,例如‘高8901’、‘石优20’等品种,这些品种可作为培育壮苗、匀苗小麦的优异亲本材料。在关键基因位点挖掘方面,通过对其中已测序的157个自然群体品种进行全基因组关联分析(GWAS),在3A染色体上鉴定到控制出苗率的主效位点,该区域富集了11个 F-box FBD LRR-repeat蛋白基因,这类基因通常通过泛素化途径调控种子萌发相关的信号分子(如脱落酸受体)的降解,从而可能像“开关”一样控制种子的萌发启动;在6B染色体上鉴定到了控制出苗均匀度的主效位点,该区域富集了5个 pentatricopeptide repeat (PPR)蛋白基因,PPR蛋白对线粒体和叶绿体中RNA的编辑、稳定性至关重要,可能通过调控萌发时的能量供应效率,影响幼苗生长的同步性,从而决定出苗是否整齐。这两个位点在正常与低氮处理下均表现出稳定的关联信号,表明它们在不同环境下的调控功能具有可靠性,具有重要的育种应用价值。


综上,该研究不仅为小麦出苗性状的高通量表型鉴定提供了强大工具,更揭示了小麦出苗率与均匀度背后的关键遗传基础,为通过分子标记辅助选择培育出苗快、出苗齐的“顶苗”小麦品种奠定了坚实基础和重要理论依据。研究打通了田间图像采集 、智能表型解析、基因挖掘的全链条,构建的技术体系具有较好的应用前景:智能手机即可完成图像采集,无需昂贵设备;模型轻量化设计适配边缘计算,未来可部署于无人机或地面移动设备,实现田间实时检测。相关测试代码、基准模型和样本数据已开源至 GitHub 供科研人员使用。
