通知公告
关于农学院2026届本科毕业论文查重、答辩等后期工作通知
发布人: 发布日期: 2026-04-16 浏览次数:
各位2026届本科毕业生、论文指导老师:
您好。根据《南京农业大学本科生毕业论文(设计)工作管理规定》(校教发【2020】275号)的有关要求、《关于做好2026届本科生毕业论文(设计)后期工作的通知》的要求,本科毕业论文(设计)答辩时间:5月18日—5月26日(各答辩组务必于5月26日前完成毕业论文成绩报送工作)。现将我院本科毕业论文答辩工作安排如下:
一、毕业论文送审
为进一步完善本科毕业论文管理,加强大学生学风和学术道德建设,切实提高毕业论文(设计)质量,我校将继续开展本科毕业论文(设计)盲审工作。
二、答辩前及答辩后相关工作
(一)学生层面
1、2026届本科毕业生在毕业论文(设计)盲审、答辩前完成查重工作。学生在毕业论文管理系统“提交论文定稿”页面提交论文定稿并进行查重检测。
论文检测内容为除“封面、目录、原创声明、参考文献”这四类之外的学位论文部分(请注意附录也会查重)。每篇论文检测1—2次,最多检测3次。请各位同学珍惜查重次数,定稿后开始查重。
(1)查重结果认定:学校统一认定标准为:“总文字复制比”不得超过25%。推荐校级优秀毕业论文(设计)的“总文字复制比”不得超过20%。
(2)“大学生论文检测系统”对本科生毕业论文(设计)学术不端行为的抽检提供技术支持,其系统的抽检结果作为初步认定,是否有抄袭行为,学院组织专家小组进行鉴定,并做出结论。
将切实加强学术道德和诚信教育,严禁论文抄袭、代写等违法违规行为。请各位同学养成实事求是的科学精神和严谨认真的治学态度,恪守学术诚信、遵守学术准则。请各位导师、学生自觉抵制学位论文作假行为。要加强对学位论文撰写全过程的指导与管理,并对学位论文是否由学生独立完成进行审查,确保原创性。
(3)查重检测工作须在毕业论文答辩前完成,查重未合格的毕业论文不得进行答辩与评优。
2、学生应在5月11日下午17:00前完成毕业论文选题、任务书、开题报告、中期检查、毕业论文定稿的网上提交工作,并请指导教师在系统中完成论文的审核和评分,准备好答辩PPT。毕业论文(定稿)打印3-4份,用于答辩当天使用。
3、注意:系统中所有涉及到的所有材料提交环节,本科论文题目务必一致。
4、5月30日中午12:00前登录“毕业论文系统”提交答辩后论文修改最终定稿,并准备好提交一套纸质归档材料(终稿),包含:封面(电子模板后续统一发放)、任务书、开题报告、中期检查表、毕业论文(设计)、毕业论文(设计)指导教师审查意见表、毕业论文(设计)评阅教师评阅意见表、毕业论文(设计)答辩记录和综合评定成绩表、毕业论文(设计)简洁版查重报告以及自查表。所有材料按照顺序排好,夹好(但不需要装订,最后学院统一装订)上交。各班班长按照学号顺序收齐后,对照格式要求仔细核查,检查无误后于6月8日下午17:00前交到教务办,完成毕业论文材料的归档工作(关于这一项工作,后期还将再有一次通知,请及时关注)。
5、6月4日下午17:00前,校级优秀论文学生登录“毕业论文管理系统”提交推优论文材料,并将毕业论文(设计)材料(含论文、指导教师审查意见表、评阅教师评阅意见表、答辩和综合评定成绩表等)交至滨江校区23号楼219(届时将有详细通知)。
(二)教师层面
1、指导教师应在5月12日前登录学校毕业论文管理系统完成学生毕业论文定稿的网上审核、评分工作。请指导老师特别注意本次定稿审核时,可以直接在审核界面上看到学生定稿毕业论文查重结果,学校统一认定标准为,“总文字复制比”不得超过25%。推荐校级优秀毕业论文(设计)的“总文字复制比”不得超过20%。
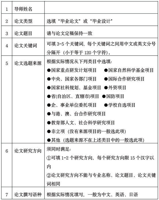
2、应学信网学位信息数据采集要求,指导老师审核论文定稿时,需要在毕业论文管理系统中填写:导师姓名、论文类型、论文题目、论文关键词、论文选题来源、论文研究方向、论文撰写语种。

3、(该项工作会另有具体通知)论文评阅时间定于5月12日-5月17日进行;各答辩小组组长应于5月12日前统筹分配评阅论文给答辩组指导教师,评阅教师于5月17日前完成所分配的评阅论文的网上成绩评定工作。
4、答辩后2日内,答辩录入员登录“毕业论文管理系统”完成论文答辩成绩网上录入工作。
(三)学院层面
1、5月11日前组织毕业论文进行查重抽检;
2、5月31日前学院教务办上报各专业学生论文成绩;
3、6月5日前学院完成校级优秀论文推荐上报工作。
三、学生答辩资格审查
1、学院在学生定稿提交完成的基础上,对学生答辩资格进行审查;凡是未通过论文资格审查的学生,学生不得参加论文答辩;
2、学校盲审未通过的学生,不得参加论文答辩;
3、凡属下列情况之一的学生,取消论文答辩资格。
①未达到毕业论文(设计)的基本要求者;
②累计旷课时间达到毕业论文(设计)全过程 1/3 者;
③在毕业论文(设计)中发现有弄虚作假、抄袭他人内容者;
④经学院专家小组鉴定,查重抽检未合格的毕业论文(设计)。
4、学院在答辩前对毕业论文(设计)进行查重抽检。学生查重抽检工作须在毕业论文(设计)评审与答辩前完成,查重未合格的毕业论文(设计)不得进入评审与答辩环节。
四、论文答辩
1、论文答辩时间定于5月18日-5月26日进行,具体各专业答辩时间将根据答辩组安排另行通知。
2、学生必须准时参加答辩,如因个人原因未能参加答辩,学院将不再单独组织答辩,由此引起的后果由学生本人负责;
3、各论文指导教师应准时参加论文答辩,论文答辩由答辩小组组长主持;
4、答辩时的提问应围绕课题进行,重点考核学生分析问题、解决问题的能力,以及对基础理论、基本知识和基本技能的掌握程度;
5、答辩结束后,答辩小组就学生论文写作、答辩表现等综合评判给出学生论文答辩成绩。
五、成绩评定及系统录入
1、毕业论文成绩由指导教师评定成绩、评阅成绩、答辩成绩三部分组成,各部分所占比例分别为30%、30%、40%,然后加权求和后折算,得出最后成绩;
2、答辩组内“优秀”成绩的比例一般为20%以内;
3、答辩秘书需要登录毕业论文系统录入答辩内容和答辩成绩。
农学院教务办
2026年4月16日
- 附件【2026届本科毕业论文自查表.docx】已下载次
- 附件【附件0 南京农业大学本科生毕业论文(设计)撰写规范(试行).pdf】已下载次
- 附件【附件1 南京农业大学毕业论文(设计)智能管理系统查重功能操作说明.docx】已下载次
- 附件【附件3 本科生毕业论文参考模板(自然科学)2021.docx】已下载次
- 附件【附件4 关于印发《南京农业大学本科生毕业论文(设计)工作管理规定》的通知.pdf】已下载次
- 附件【附件9 封面.doc】已下载次
- 附件【关于做好2026届本科毕业论文(设计)后期工作的通知.pdf】已下载次
- 上一篇: 关于组织对2024级博士研究生进行中期考核的通知
- 下一篇: 农学院2026届优秀毕业研究生拟推荐名单
